Online Tshirt Design Code

Online Tshirt Design Code

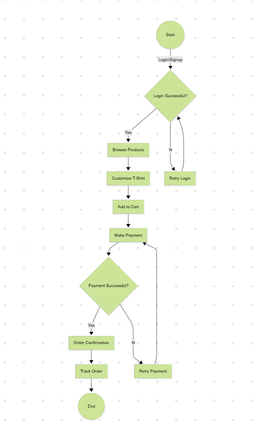
The Online T-Shirt Printed Design Platform Is A Web-based Application Developed Using Django That Enables Users To Design, Customize, And Order Personalized T-shirts Directly From The Website. This ECommerce Solution Provides A Seamless Experience For Customers To Explore Different T-shirt Styles, Choose Colors, Add Custom Texts Or Images, And Preview Their Designs In Real-time. The System Incorporates A Robust Admin Panel For Managing Products, Orders, And User Information. It Supports Secure User Registration/login, Cart Functionality, Order Trac
$ 20
Verified source code
We offer mail support
100% Satisfaction guarantee
Join 30659+ buyers which trust us!
Download code immediately after purchase
Information
Category Scripts & Code / Python
First Release 30 July 2025
Last updated 30 July 2025
Files included .html, .css, .py
Framework HTML/CSS Bootstrap
File Size 30 MB
Database version MySQL 5.x
Frameworks Python
100% Guarantee For Item!
Money back guarantee policy applies.
1753885332
Follow